Digital Home Recording

Digital Home Recording

■■■ネットで手に入れたレシーバー基板を実用レベルに改造する■■■
Bluetoothレシーバー Version2.0


小さいのがVersion1、大きいのがVersion2

ネットではさまざまなBluetooth基板が売られていますが、そのほとんどは「音が出るおもちゃ」レベルですが、そこを一工夫して実用に耐える高音質を得ようとしたのがVersion1.0だったわけです。その成功に気を良くしてもうすこし手をかけてみたのが本機(Version2.0)です。

回路定数の調整によるマイナーチェンジを行いました。そのため、回路図およびパターン図が若干変わりました。特性的には微調整程度で重大な変更ではありませんので、これまで製作されたものをわざわざハンダを当てて配線を痛めるには及びません。現在製作中のものもそのまま作業を続けてください。


●Bluetooth4.2基板について

製作で使用したBluetooth基板について「Version1.0・・・LCフィルタ」に重要な解説がありますので必ずお読みください。Type1とType2の識別法もそちらにあります。

本基板は技術基準適合証明番号(電波を発する通信機器に要求される技術的な確認許可の証明)の表記や技適マークの表示がありません。本基板の販売者に対しては、現在技術基準適合証明番号・技適マークを表記する、あるいは技術基準適合証明番号の取得するように通知を行いました。本基板の使用にあたっては、現在十分に合法的な裏づけが得られていないことを認識してください。関連する解説はこちらにあります。


●アナログ部の回路図を起こす(Version1の記事と同じ)

アナログ部の回路がどうなっているのか回路図にしたのが右図です。調査してくださったのは掲示板で書き込みされたやまぐちさんです。

回路の基本となっているのはOPアンプを使ったごく標準的なバランス→アンバランス変換回路です。5.7〜7.6倍の利得を持たせていますがどうみても過剰です。

アナログ出力部は+9Vのプラス電源なのでNE5532の入力側も出力側も電源電圧の1/2の4.5Vが出ています。このバイアスを与えているのが2つの8.2kΩです。そのため入出力ともにDCカットためのコンデンサが必要です。そのコンデンサは面実装タイプなので容量はあまり大きくないだろう(推定1μF)と思いましたがやはり1μFだったようです。低域が減衰している原因は入力のところにある1μFと8.2kΩの時定数が犯人です。

出力回路はリレーによって「Bluetooth出力」と「LINE input(外部入力)」の切り替えになっています。リレーは常時「LINE input(外部入力)」につながっており、Bluetoothの送信側のプレーヤがPLAYモードになるとリレーが作動して「Bluetooth出力」に切り替わります。出力インピーダンスの実測値が2.2kΩとなったのは出力のところに入れてある2.2kΩがあるからです。


●何故Version2なのか

Version1はシンプルで改造の手間も最小限であり、実用レベルになってくれたのでこれで打ち止めにようかと思ったのですが、ひとつ心残りがありました。それはLCフィルタ1段であるためデジタルノイズがまだかなり残っているという問題です。このBluetooth基板のノイズは、20kHzと80kHzの間に多く分布していることがわかっています。Version1が落ち着いたらもう少し強力なLPFを用意した実験をやってみたいと思っていました。

トランジスタのエミッタ・フォロワ1段によるCR型アクティブ・フィルタが最も簡単ですが、ちょっとした悪戯心でFET差動バッファ式USB DAC Version2で採用した変則的な回路を使ってみることにしました。回路の説明は後ですることにして、製作した実験回路の特性は以下のとおりです。

まず、周波数特性ですが、赤い線がVersion1で採用したLCフィルタで、青い線はLCフィルタとアクティブ・フィルタを組み合わせたものです。どちらも20kHzあたりまではフラットネスが得られるようにQ値をチューニングしてあります。これならば40kHz以上の帯域に残存するデジタルノイズを効果的にカットできそうです。歪み率はなかなか優秀で、Bluetooth基板の最低歪み率が0.04%ですが、1.6V出力で0.04%を余裕で下回ってくれたので合格とします。このデータはバラック組みでの測定なので、しっかりとしたケースに入れてやれば残留雑音を表す左上がりの直線はもう少し下がり、最低歪み率は0.01%以下になります。

ところで、スイッチング電源方式のACアダプタにさらにDC-DCコンバータを重ねた電源というと、スイッチングノイズの嵐で使い物にならないのではないか、という声が聞こえてきましたがそんなことはありません。帯域制限なしの測定条件で残留ノイズは50μV以下となっています。念のためにトランス電源に切り替えて測定してみましたが、残留ノイズは全く変化なしでした。

●改造した回路図

<利得の適正化>

アナログ部の利得の正常化についてはVersion1と同じ考え方ですので詳しい解説はVersion1を参照してください。

<低域特性の改善>

低域特性の改善についての考え方はVersion1と同じですので詳しい解説はVersion1を参照してください。Type1とType2では条件が異なるため、回路定数はVersion1とVersion2とではかなり異なります。

<電源ノイズの低減>

電源ノイズの低減についてはVersion1と同じですので詳しい解説はVersion1を参照してください。

<デジタルノイズのカットのためのLPF・・・・アクティブ・フィルタ>

デジタルノイズを始末するためのLPFはVersion1で採用したLCフィルタに加えて、アクティブ・フィルタを追加します。ここがVersion2のVersion2たるところです。

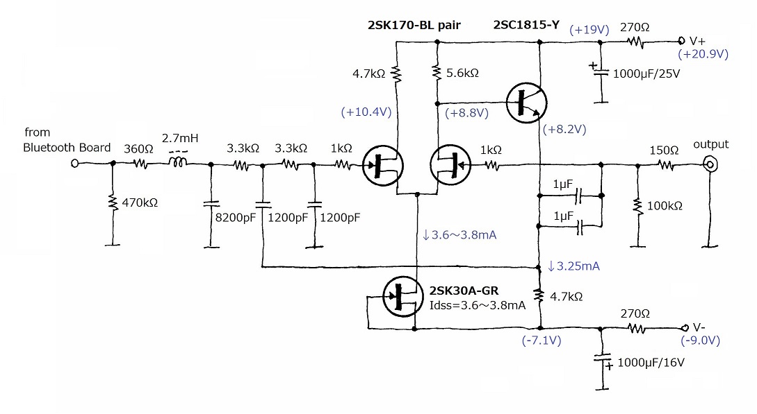
アクティブ・フィルタの回路のベースとなったのは「FET差動バッファ式USB DAC Version2」のバッファアンプです。このバッファアンプは2倍程度の利得を持ちますが、これを利得約1倍にアレンジして使いました。しかし、この回路は2倍あるいはそれ以上の利得を持つことで電源電圧の利用効率の低下を防いでいるため、1倍程度で動作させると最大出力が極端に低下する性質があります。原因は差動回路の左側FETおよび定電流回路の飽和です。この問題を回避するためには、プラス側/マイナス側ともに高めの電圧を与えつつ、何らかの方法で左側FETの飽和を回避する必要があります。

Bluetooth基板のType1とType2とでは回路を違えてあります。この2つのタイプにおいて同等の超低域特性を得ようとすると、Type2の出力レベルはかなり低くなります。そこで、Type2用のアクティブ・フィルタには1.8倍程度の利得を持たせることにしました。下の回路図では電源電圧の±バランスと負帰還部分が異なっている点に注意してください。

<Type1用回路>

<Type2用回路・・・右下は改訂前の回路(クリックで拡大)>

電源電圧がFET差動バッファ式USB DAC Version2のバッファアンプよりも高く設定してあることと、FET差動回路のドレイン負荷抵抗値が左右で異なっている(左側<右側)のはこうした問題を回避するためです。なお、入力部で2.7mHと直列に入れてある360Ωは5kHz以上の高域のフラットネスを得るためです。この値を小さくすると5kHz〜22kHzが持ち上がり、大きくすると高域が減衰します。このアクティブ・フィルタの利得はType1用で0.965倍(-0.31dB)、Type2用で1.8倍(+5.1dB)です。

<回路定数と代替部品・・・Type2>

私の病気のせいで部品頒布がこころもとなくなってきてこれから先どうやりくりしたらいいか不安な方も多いと思いますので、そんな不安を払拭する記事を追加することにしました。みなさんいとって一番の悩ましいは、定電流回路で使用するIDSS=3.6mA〜3.8mAの2SK30A-GR(または2SK246-GR)の調達だと思います。しかし、本機の定電流回路の電流値は必ずしも3.6mA〜3.8mAでなければならないのではありません。たまたまそれくらいのIDSS値の2SK30Aが多いからその値を選んだにすぎません。

2SK30A-GR(または2SK246-GR)を無作為に選んでIDSS値を測定すると、3.2mA〜4.6mAくらいの範囲に収まります。これらはどれでも使うことができます。そのために必要なのは、ドレイン側の負荷抵抗(5.1kΩと6.2kΩ)の値を変えればいいのです。そのための条件は、定電流値が変わっても差動回路の右側のドレイン電圧(回路図では8.8V)が8.8V±10%の範囲になるようにすればいいだけのことです。

IDSS=3.2mA → 5.6kΩと6.8kΩ
IDSS=3.4mA → 5.6kΩと6.8kΩ
IDSS=3.6mA → 5.1kΩと6.2kΩ
IDSS=3.8mA → 5.1kΩと6.2kΩ
IDSS=4.0mA → 4.7kΩと5.6kΩ
IDSS=4.2mA → 4.7kΩと5.6kΩ
IDSS=4.4mA → 4.3kΩと5.1kΩ
IDSS=4.6mA → 4.3kΩと5.1kΩ
つまり、2SK30A-GR(または2SK246-GR)または2SK2881(秋月にあります)を数本手に入れてIDSSの簡易測定を行い(簡易測定の方法はこちら)、比較的値が近い2本を選んだらそれに合わせてドレイン負荷抵抗を決めたらいいのです。

差動回路の構成する2SK170-BLは継続頒布を行いますが、2SK117-BLや2SK2881でも代用できます。その場合もIDSSの簡易測定(方法はこちら)で十分しのげます。

<電源部>

できるだけ高い電源電圧を得るために、12V入力で30Vの出力が得られるDC-DCコンバータのMCW03-12D15を採用しました。入力側の2つのインダクタ(47μH)と周辺のコンデンサは、MCW03-12D15の動作効率を維持するためと、MCW03-12D15から発生するスイッチング・ノイズを外に出さないため、Bluetooth基板に影響を与えないためです。

MCW03-12D15の出力側のOSコン(22μF)やLCフィルタ(470μH+4.7μF)は、MCW03-12D15から漏れてくるスイッチング・ノイズを除去するためのものです。電源自体は、10kΩと3.6kΩによる抵抗分割型の擬似プラスマイナス電源です。MCW03-12D15は、整流出力直後の容量負荷に制限があるため、470μHの後もプラス側、マイナス側ともに100μFと控えめな値にとどめています。270Ω以降はその懸念がないので容量を増やしてあります。全体としては簡単なリプルフィルタですが、これでアンプ部の電源の残留ノイズは30μV以下になっています。

<Type1用回路>

<Type2用回路>

擬似±電源の分割抵抗は、改訂前:18kΩ+8.2kΩ、改訂後:10kΩ+3.6kΩです。

<外部入力をショート>

外部入力のショートについてもVersion1と同じですので詳しい解説はVersion1を参照してください。


●部品

<共通部品>

Bluetoothレシーバー基板(型番なし)・・・amazon.co.jpで「Bluetooth レシーバー ボード」で検索して画面をめくってゆくとやがて複数の出品が見つかります。基板の画像で判断してください。当初は中国から発送していたので注文してから到着まで2週間ほどかかりましたが、最近は日本に在庫を持ったようです。

インジケータ用LED・・・動作電流が0.7mAと少ないです。普通に売られている赤・橙・黄・緑のLEDは3mA〜6mAくらい流して普通の明るさになりますからこれを0.7mAで使うとかなり暗いです。ここではやや高輝度のものがいいでしょう。製作では3mm径ツヤ消し砲弾タイプの青色LEDを使いました。0.7mAですとやや明るめに光ります。

10mm樹脂スペーサ・・・基板の裏側でCRを空中配線しますが、スペーサに近接してハンダづけを行うため金属スペーサですと誤接触のリスクが生じます。基板には10mm金属スペーサが付属しますが、そのうち1つを樹脂スペーサに交換します。

ACアダプタ・・・DC12VまたはDC15Vで0.5A以上の廉価品を使います。全消費電流は100mA以下でわずかですが、Bluetooth基板のDC入力のところに470μFがついているので0.25A程度の電流定格のものですと電源ON時に保護回路が働いてしまうことがあります。

半導体・・・2SK170-BLはバイアスで選別したペアを使いますが2SK117-BLや2SK2881(秋月扱い)も使えます。2SC1815-Yについては特に選別条件はありません。2SK30A-GRは、定電流ダイオードとして使うので、IDSS値が3.6mA〜3.8mAの範囲のものを選別します。2SK246-GRも使えます。(当初は2SK117を使いましたが後に手持ち数量の都合から2SK170に変更しました。頒布を長く続けるための配慮ですのでご理解ください。)

DC-DCコンバータ・・・MCW03-12D15は、DC9V〜18V入力で安定化されたDC15V×2が得られるユニットです。

インダクタとコンデンサ抵抗器・・・47μHは許容電流が300mA以上でDCRが1Ω以下のもの、470μHは許容電流が100mA以上でDCRが10Ω以下のもの、2.7mHは許容電流が10mA以上でDCRが25Ω以下のものが適します。10μは耐圧25V以上、4.7μFは耐圧50V以上の積層セラミック・コンデンサです。22μFは耐圧25V以上のOSコンです。8200pFと1200pFと1μFは積層セラミックコンデンサはNGで、必ずフィルムコンデンサを使ってください。100μF〜1000μFは通常タイプのアルミ電解コンデンサです。抵抗器はすべて1/4W型金属皮膜抵抗器を使いました。

ケース・・・ケースは、タカチのHEN110420Sを使いました。

2.4GHzアンテナ・・・UFLコネクタ・ケーブル付きと、アンテナとケーブルが別になったものとがあります。アンテナに関する詳しい解説はこちらです。

タカス IC-301-72・・・当サイトではおなじみのユニバーサル基板です。この基板を使う際の注意事項が「ここ」にありますので必ずお読みください。


部品の頒布・・・とりあえず、この記事に該当するものを公開しました。→ http://www.op316.com/tubes/buhin/buhin.htm


●改造と製作

<基板の改造(Version1の記事と同じ)>

基板の改造は少々細かい作業と空中配線になります。基板上のハンダは少し吸い取ってから作業しないときたなくなったり、山が大きくなりすぎて隣との誤接触になります。OPアンプのピン接続を裏側から見たのが右図ですので画像の読み取りの参考にしてください(文字が裏返しです)。

<手順0>Type1では、基板上の0.47μF(赤色)を撤去し、1μF(茶色)を取り付けます。
<手順1>出力抵抗2.2kΩをバイパスしてショートさせます。
<手順2(省略可)>NE5532のそばにある220μF/16Vを470μF/16Vに交換するか、基板裏面のNE5532のピンに追加します※。
<手順3>負帰還抵抗62kΩ/47kΩと並列になる「0.18μF+27kΩ」(Type1)、「0.47μF+11kΩ」(Type2)を取り付けます。
<手順4>ライン入力RIN〜GND〜LIN間をショートさせます。
<手順5>外部アンテナのためのバイパスを配線します(詳しい解説はこちら)。
<手順6>外部LEDへの線を引き出します。

※基板についている220μF/16Vを撤去して470μF/16Vと交換すれば収まりがいいですが、基板がハンダの熱を吸ってしまうので220μF/16Vの取りはずしは少々難しいです。この変更は省略しても特性にほとんど影響はありません。

基板の改造にあたってはこつと注意点があります。ベタアースを含む多層基板であるため、熱伝導が非常に良いのでハンダごての熱をどんどん吸収拡散します。非常に細かい作業になるので細いこて先を使いたくなりますが、こて先が細いと熱の供給が追いつかずに基板の放熱に負けてしまい、こて先を当て続けてもハンダが溶けてくれません。こて先は太すぎず細すぎずの中くらいが作業性が良いです。熱と不純物で疲労したハンダはトラブルの原因となるのでこまめに除去する必要があるため、作業ではハンダ吸い取り線(または器具)は必須です。


左から、手順2、手順3、出来上がり。基板に付属していた金属スペーサでは誤接触のリスクがあるので、そのうち1個は樹脂スペーサに交換しています。

<アクティブ・フィルタ基板の製作>

基板のジャンパー線の扱いについてはこちらの記事を参照してください。OSコンは金属ケースですが一応絶縁されています。しかしメーカーは絶縁性を保証していませんので基板に実装する際にはジャンパー線に接触しないようにすこし浮かせて取り付けてください。実装されている画像は実験的要素も含むので右側のパターン図や頒布している部品とは必ずしも一致しませんのでご注意ください。(画像をクリックして拡大・ダウンロード) <Type1用基板パターン>

<Type2用基板パターン>

(改訂前のパターン)

<アンテナの実装>

アンテナについては解説を別に分けました。こちらを参照してください→ 「Bluetooth用2.4GHzアンテナの工作

<ケースへの実装と全体の様子>

右の画像の奥が初作、手前が2台目です。製作を重ねるごとに手持ち部品の都合や改良などによって少しずつ違ってきています。アンテナの形状、電源スイッチの場所、Bluetooth基板を固定しているスペーサなどが違っています。

電源は、DCジャックから電源スイッチを経由して一旦アクティブ・フィルタ基板に入ります。Bluetooth基板への供給電源はアクティブ・フィルタ基板からもらいます。Bluetooth基板からのアナログ出力は、基板付属のシールド線でアクティブ・フィルタに入り、アクティブ・フィルタの出力はRCAジャックにつながっています。Bluetooth基板からの出力(out端子)は左右が逆です。付属のシールド線の場合、赤=L-ch、白=R-chですのでお間違いのなきよう。

Bluetooth基板に付属していた10mmの金属スペーサでは高さが足りないことがあると思って当初は15mmの樹脂スペーサに交換しましたが、10mmで十分に足りることがわかったため現在は10mmに落ち着いています。追加するコンデンサは基板やシャーシと接触しても問題ありません。スペーサに近接して改造する部分については、接触事故を防ぐために1ヶ所だけ樹脂スペーサに交換しました。

2台ともアンテナのコネクタのところでシャーシアースが取れているので、RCAジャックは白い絶縁リングを使ってRCAジャックのCold側がパネルと導通しないように配慮しています。ケーブル・アンテナ一体型を使う場合は、RCAジャックあるいは別の場所でシャーシアースを取る必要があります。なお、タカチのHENシリーズのケースは絶縁性があるアルマイト処理なので、単に接触させただけでは十分な導通が得られないことがあります。必ずテスターでアースラインとケースとの間で導通がとれているか確認してください。

<追記・・・LEDの照度調整(Version1の記事と同じ)>

当サイトで製作している他の機材で使用した黄緑色のLEDは市販のさまざまな製品と比べるとかなり暗めに設定しています。暗闇の室内でチカーッ!と激しく光るのが嫌いなのです。本機の青色LEDは、一般的にはこれでちょうどいいかなというくらいの明るさですが、これまで製作してきた他の機材の黄緑色のLEDと比べるとちょっと明るすぎます。

この基板のLED点灯回路は約0.7mAの定電流動作のようなので、明るさの調節はLEDと並列に抵抗器を抱かせて電流をバイパスさせる方法で行います。青色LEDの順電圧は2.7Vくらいなので、これに10kΩを抱かせると-0.27mAとなり相当に暗くなります。20kΩを抱かせると-0.135mAとなりちょうどいい感じになりました。同じようなことをされたい場合は、15kΩ〜33kΩくらいの範囲で好みの明るさになるように調節されたらいいでしょう。

抵抗器はU字型に曲げ、LEDのリード線は開き気味にして引っ掛けてぶら下げるように取り付けました。見た目が良くないですが、そもそも基板側も空中配線ですからこれでいいことにします。


●特性

出力電圧(Type1):1.8V(0dBFS換算)
出力電圧(Type2):1.85V(0dBFS換算)
出力インピーダンス:150Ω
周波数特性:10Hz〜20kHz(+0.4dB、−1dB)
残留雑音:110μV(帯域1MHz)、95μV(帯域80kHz)
電源:DC12V〜15V、80mA〜100mA

出力電圧は、-6dBFSの時で0.925V(Type2)が出ますが、0dBFS時には2倍の1.85Vにはならずに1.66Vにとどまります。しかし波形が潰れたり歪が増えるわけではないという面白い現象が出ています。これはメーカー製のBluetoothレシーバーでも観察されますので、Bluetooth特有の現象のようです。残留雑音はVersion2になってかなり減少し、Version1では380μVもあったものが110μVまで減っています。それに伴って歪み率特性も改善をみています。なお、雑音歪み率はしばらく使用するうちに少しずつ良くなる傾向があります。

低域のフラットネスは中和回路を構成する2つのコンデンサ容量に依存しますので100Hz以下の帯域では完璧なフラットネスは期待できません。基板に実装されてるコンデンサ(CNF)の値にはかなりばらつきがあるため、超低域では±0.4dBくらいのばらつきは大目に見る必要があります。

Type2


●コメント

何の根拠もなく食わず嫌い的に良い音など期待していなかったBluetoothオーディオですが、なかなかどうしてUSB DACと比べても遜色のない高音質のポテンシャルを持っているのがBluetoothなのでした。なにごとも思い込みはいけませんね。

このシリーズをいろいろと作って感じたのは、何といっても使い勝手がいいということ、それからiPhoneとBluetooth組み合わせはレシーバー側でやることをちゃんとやってやれば相当に音が良いということです。ダイニングルームや寝室の各システムに本機を設置しておき、気楽にiPhoneに入れてあるお気に入りのBGMを流しています。



Bluetooth に戻る