
■■■平衡型6N6P全段差動プッシュプル・ミニワッター■■■
6N6P Balanced All Stage Differential Push-Pull Mini Watter
やはり、1Wクラスのコンパクト&省電力なミニワッターにもバランス版がないと面白くない、という皆さんのご要望に応えたいと思って準備してまいりました。但し、このアンプの製作はかなり手強いですから覚悟してください。
増幅部の基本回路は全段差動そのままですが、バランス仕様とアンバランス仕様とでは鳴り方がちょっと違います。その違いは音そのものではなく、そこに鳴っている音全体の奥行きや距離感が異なるといったらいいでしょうか。バランスタイプのFET差動ヘッドホンアンプをすでに聞かれた方はその意味がよくわかると思います。
実は、平衡バージョンのミニワッターはプロ機器として1年前から存在しておりました。それが右画像です。これは、レコーディングスタジオで使うCUE BOXという装置ですが、ひらたくいうと演奏者が演奏しながら聞くヘッドホンを鳴らすアンプです。
1台で複数のヘッドホンが鳴らせるように、ヘッドホンアンプにしてはパワーがあります。ツマミがたくさんついている理由は、このアンプは6チャネルの音を演奏者の都合に合わせてMIXできるようになっているためです。入力は25pinのDSUBを使ったマルチチャネル・バランス仕様で、MIX回路もバランス仕様で非常に手が込んだ回路構成です。そのため、ハンダづけだけで600ヶ所以上もありますのでこんなものは自作には適しません。出力はバランス型のヘッドホンとアンバランス型のヘッドホンの両方に対応しています。
この装置からミキサー機能をはずして回路をシンプルにしてやれば、バランス入力を持ったミニワッターになります。
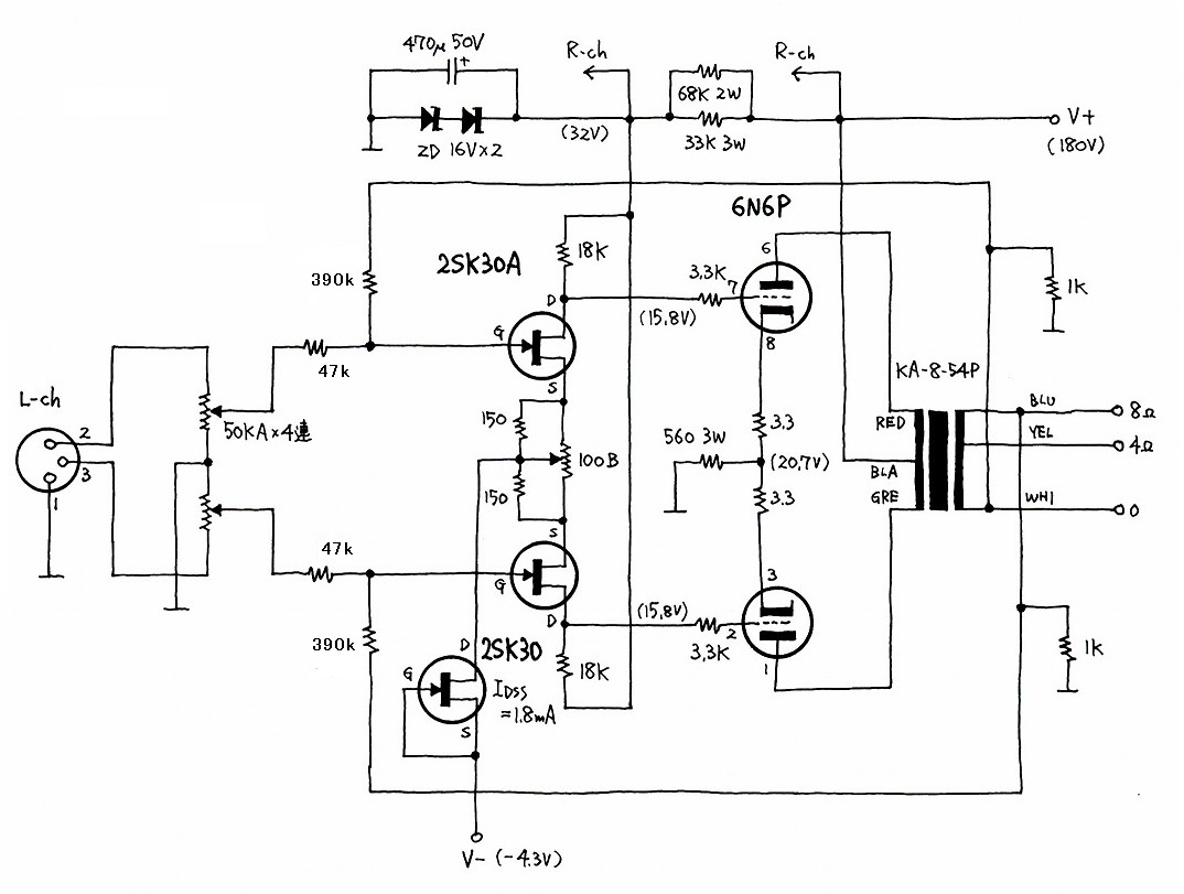
バランス入力を持った全段差動PP回路としておそらく最もシンプルな構造の設計というと、左下図のような回路になります。増幅回路の基本部分は、パワーアップ版6N6P全段差動PPと何ら変わることはありません。違っているのは負帰還のかけかただけです。左下の回路では、元になったパワーアップ版6N6P全段差動PPと同じ負帰還量となるように負帰還定数を設定してあります。ちなみに、元の回路の無帰還時の利得は9.3倍で、約6dBの負帰還をかけていますので最終利得は4.6倍です。左下の回路の場合は、元の回路の無帰還時の利得は同じく9.3倍で負帰還量も同じ6dBですが、最終利得は4.2倍になります。しかも、ボリュームカーブを補正する(誤魔化すともいう)51kΩの抵抗がありませんので、12時ポジションにおけるみかけ上の利得はかなりダウンします。
この回路の弱点は、負帰還素子として390kΩという高抵抗を使ったために位相の制御が困難なことです。抵抗器は固有の浮遊容量を持ちますが、そこのところが未知数です。しかし、わずかな修正でバランス化できるというのは魅力的です。

右上の回路は、負帰還回路の関する上記の問題を解決した方式です。負帰還を2段に分けることで構成する抵抗値をより小さい値にしています。但し、この方式では信号のロスがかなり大きくなります・・・左上の回路で-1dB、右上の回路では-6dB。そのため、絶対的な利得不足になってしまいます。そこで、gmがはるかに大きい2SK117を使って初段利得を大きくしています。回路図をご覧になってお気づきのことと思いますが、負帰還がHot側とCold側の両方からかけています。しかも、スピーカー側の配線がたすきがけになっていています。この負帰還のかけかたですと反転増幅器になるので、位相が逆転しないようにこのようなことになっています。
電源回路は、パワーアップ版6N6P全段差動PPアンプと全く同じです。
出力段の基本動作条件は、パワーアンプ版ミニワッター6N6P全段差動PPアンプの設計をそのまま踏襲し、これをベースとしてバランス化に必要なさまざまな変更を行う方針とします。問題は初段です。バランス型で構成した場合、負帰還のかけかたに制約が生じます。そのため、反転型の負帰還をかけることになるのですが、反転型の負帰還回路は利得のロスが生じます。失った利得を補うためにはどうしても初段でより多くの利得を稼がなければなりません。
出力段(6N6P)→
![]()
←初段(2SK117)
初段で利得を稼ぐとして、gmが低い2SK30ではこれ以上の利得を得ることはできませんので、gmが高い2SK117または2SK170が候補になります。下の表はこの3種のJFETについて大雑把なところで比較した表です。表中の|Yfs|というのがいわゆるgmのことです。但し、この数字は単純比較できません。何故ならば、ドレイン電流が違えばドレイン負荷抵抗値が違ってきます。一般に利得は「gm×ドレイン負荷抵抗値」ということになっていますが、これが適用できるのは静特性がほぼ水平に近い2SK30だけでして、かなり傾きを持った2SK117や2SK170ではこの式は使えません。
Name 2SK30A 2SK117 2SK170 VGDS -50V -50V -50V IDSS 0.3〜6.5mA 1.2〜14mA 2.6〜20mA |Yfs| 1.3〜1.6mS(Id=0.9mA) 11〜13mS(Id=1.8mA) 18〜20mS(Id=1.8mA) Ciss(入力容量) 8.2pF 13pF 30pF Crss(帰還容量) 2.6pF 3pF 6pF そもそも、東芝発表のデータシート自体が正確でない、実体に則していないという感じがします。
(実験レポートはここに→http://www.op316.com/tubes/datalib/k30aygm.htm)
2SK30の場合で1.6mSくらい、2SK117で9mSくらい、2SK170では14mSくらいで計算したらいいでしょう。
2SK30Aのとき(Id=0.9mAとして)・・・1.6mS×18kΩ=29倍2SK117にするか、2SK170にするかはかなり迷います。冒頭でご紹介したCUE BOXは、MIX回路があるためにより高い利得が必要なので2SK170を使っており、実績があります。今回は内部容量の小ささに期待して2SK117を使ってみることにします。
2SK117のとき(Id=1.8mAとして)・・・9mS×9.1kΩ=82倍
2SK170のとき(Id=1.8mAとして)・・・14mS×9.1kΩ=127倍
初段(2SK117-BL)・・・ドレイン電圧=16V、ドレイン電流=1.8mA×2、ドレイン負荷抵抗=9.1kΩ、バイアス=−0.4〜-0.6Vくらい。
出力段(6N6P)・・・プレート電圧=153V、プレート電流=19mA×2、負荷インピーダンス=8kΩ、バイアス=−5V。
本機の回路では、初段2SK117の内部容量、特に帰還容量の振る舞いが重要です。初段ゲートには47kΩ×2個による高インピーダンスの負帰還回路があります。このインピーダンスと2SK117の帰還容量によって高域特性がほぼ決まってしまいます。当初、47kΩ×2ではなく、56kΩと82kΩをとりつけて実験を行ったところ、20kHzで3dBも落ちてしまうという大変なことになってしまいました。この帰還容量の存在は、無帰還時の帯域特性を劣化させる効果と、負帰還による高域低下のダブルで効いてきます。この性質は、位相補正をする場合はすこぶる重宝しますが、広帯域を得ようとすると正面に立ちはだかってきます。トランジスタをいくつか追加すればこの問題は回避可能ですしクロス中和も有効ですが、この回路の音の良さはこの帰還容量の存在によるところが大きいので、回路のシンプルさ維持したまますれすれのところでうまく付き合うことにします。
実際の製作では、入力端子にキャノン/TRSコンボジャックを使いました。キャノンの場合は、2番がHot、3番がCold、1番がアース(GND)になります。コンボジャックには中央にTRSを突っ込む穴もついています。TRSの場合は、TipがHot、RingがCold、Sleeveがアース(GND)になります。本機の入力にアンバランスのRCAケーブルをつなぎたい場合は、画像のようなRCA→TRS変換アダプタを使います。このアダプタは、内部的にRingとSleeveがショートしていますので、これを差し込むとCOLD側がアースされるしくみです。
![]()
当初はスピーカー出力だけのつもりでしたが、手元にあるバランス改造ヘッドホンを鳴らしてみたいというのもあったので、回路も配線も複雑になりますがヘッドホン出力も追加することにしました。回路図は以下のとおりです。床屋で、居眠りせずに必死で考えた回路です。(負帰還回路の書き方が前述の回路と違って見えますが変更はありません。同じです。)
スピーカーを鳴らすか、ヘッドホンを鳴らすかはスイッチで切り替えます。このスイッチは12P(4極双投)を使います。6回路2接点のロータリースイッチでもかまいません。
バランス改造ヘッドホンは、5Pのキャノンを使っています。これに関する記述はヘッドホンの改造記事をご覧ください。2.2Ω×2と4.7Ωによる約-6dBのバランス型アッテネータ兼ダミーロードを経てヘッドホン端子に至ります。これくらいの減衰ですとスピーカーからヘッドホンに切り替えた時、ヘッドホンの音が大きすぎる感じがしますが、あまり減衰させるとヘッドホンで得られる最大音量が下がってしまうのでこのあたりで妥協しました。
アンバランス型のヘッドホンも鳴らせるようにTRSジャックもつけてあります。バランス出力の回路では普通はアンバランス型のヘッドホンをつなぐことができませんが、本機はそれができます。電子式のバランス出力ではこういう芸はありませんが(ないわけではないがいろいろ制約がある)、トランス式のバランス出力の場合はCold側をアースすれば特性変化なしにアンバランス出力になってしまうのです。そこで、TRSジャックにヘッドホン・プラグを挿入した時だけCold側がアースされるようにしてあります。Cold側がアースされると、Cold側の負帰還がかからなくなりますので大丈夫かと心配になりますが大丈夫。負帰還量も利得も変わりません。それがこの回路の不思議なところ、そしていいところです。トランス偉大なり。
なお、バランス出力とアンバランス出力とではアッテネータの減衰率が同じになりませんが、これが本回路の妥協点で目をつぶることにしています。
このアンプは作るのが非常に難しいです。配線および実装の難易度は、他のミニワッターの3〜5倍くらい高いです。しかも、回路の至るところでHotとColdの識別や位相関係のチェックを自分の頭で考えて行わなければなりません。プッシュプルアンプの製作を何台か経験し、かつ平衡回路の基礎についてしっかりとした知識がない方は決して作ろうなどと思わないでください。いずれは製作ガイドをここに掲載するつもりですが、まだまだ準備ができていません。作る場合は、製作ガイドや掲示板によるヘルプなしで自力で頑張ってください。なんだか突き放すような書き方ですが、回路図を見たら大したことなさそうでも本当に難しいので甘く考えないでください。バランス回路のナンタラカンタラがちゃんとわかってないと頭の中が大混乱になります。それから、キャノンコネクタの取り付けには24mm径の大穴が必要ですが、これを開けるには精密級のホールソーなどそれなりの工具が必要です。また、手先が相当に器用でないと・・・キャノンコネクタの取り付けではものすごく狭い指が届かないところに2.6mm径のちっこいナットを入れなければなりませんが、これがえらいこっちゃなのです。
チャレンジされる方の参考のために、最初に製作したバージョンおよびクロス中和(点線部分)の平ラグパターンをご紹介しておきます。上側が電源部、下側がアンプ部です。ミニワッター汎用シャーシの場合は、電源部ユニットはアンプ壁面に取り付け、アンプ部は中央に取り付けます。これ以上の解説はありませんので、ここから先は自力で頑張ってください。
黄色っぽいのはクロス中和用の3pF。
抵抗器やコンデンサ類、2SK117、3.66mAタイプの2SK30A、5.6Vのツェナダイオード、10Ωの半固定抵抗器、3Pキャノン端子(TOMOCA)は頒布可能ですが、50kΩ4連ボリューム(三栄電波)、12Pスイッチ、2.2pFコンデンサは今のところ手持ちがありませんので自力調達してください。
差動ペアとなっている2SK117の温度安定を得るために、1.2mm径くらいの太い銅線などを使って熱結合することをおすすめします(下の画像)。2SK117の上に銅線を乗せ、そこにエポキシ系ボンドをたらして固めています。
よく、シャーシ・アースはどこて取っているか、というご質問をいただきます。本機で入力端子として使用したNEUTERIKのキャノン/TRSコンボジャックは、パネルに接する側に鋭く尖った小突起が出ていて、取り付けるとこれがパネルに食い込んでアースされる構造になっています。ということで、入力端子付近でシャーシアースを取っていますが、別にどこでもかまいません。5Pラグの足でもいいいし、ヘッドホンジャック周辺でもいいです。
アンバランス型の6N6P全段差動ミニワッターと比較すると、低域側の特性は同じですが、高域側はかなり低い周波数から落ち始めています。しかも、減衰途中に変なピークがなく、ひたすらストーンと落ちていってますが、これが反転増幅器の負帰還の特徴です。非反転増幅器ではなかなかこうはなりません。高域側のこの落ち方がとても重要で、帯域特性は数値的には劣りますが出てくる音はGOODです。
10kHzにおける歪み率が全般に多いのは、10kHzでは1kHzに比べて負帰還量が少ないのが原因です。
本機の周波数特性の基本特性です。帰還容量があるた比較的低い周波数から減衰しています。-3dBポイントは65kHzくらいです。聴感上はハイが落ちた感じはせず、十分な帯域感があります。聴感上はこれで十分なものに仕上がったと思います。バランス型特有の奥行き感がしっかりとあります。
ちょっと細工をして帰還容量を打ち消してみました。何をやったかって、3pFのディップ・マイカ・コンデンサを4個用意して初段にクロス中和をかけたんです。効果的面で帯域は一気に広がり、-3dBポイントは140kHzくらいになりました。細い線が原特性で、太い線がクロス中和後の特性です。減衰の肩がいかってるのが気になります。3pFではちょっと大きすぎるようで、2.2pFくらいがベストではないかと思います。しかし、2.2pFのマイカコンデンサはいまどきなかなか入手できないかも。なお、クロス中和はやり過ぎると簡単に発振しますし、音が良くなるどころか妙な癖がでるので扱いは難しいです。ナチュラルな音に仕上げたいのであればつけない方がいいでしょう。
![]()
初段2SK117の帰還容量の影響を殺す方法はほかにもあります。ベテランの方でなくても、半導体回路を勉強された方なら「あれだな」とすぐに気づかれると思います。記事の上の方で「トランジスタをいくつか追加すればこの問題は回避可能ですし・・・」と書いたその方法です。それをこれからやってみようと思います。まず、結果から先に報告します。ご覧のとおりの特性となりました。
何をやったかというと、初段2SK117の上に2SC1815を追加してカスコードとしました。カスコードにするとミラー効果がなくなるので帰還容量の影響をなくすることができます。帰還容量そのものがなくなるわけではありませんが、初段の利得は非常に大きいのでミラー効果がばかにならず、これをなくせるので帯域特性は一気に広がります。私としては、これをもって完成としました。
回路図は以下のとおりです。回路図上には記述していませんが、初段の32.5Vの電源と5.7Vの電源は左右共通です。2SK117はBLランクから選別、2SK30AはGRランクからIdssが3.66±0.1mAのものを選別、2SC1815はYランクを使いました(初期はGRランクでしたが変更しました)。電源回路は、パワーアップ版6N6P全段差動PPアンプと全く同じです。
2015.5.25に初段差動回路のDCバランスの調整部分を変更しました。当初は10Ωの半固定抵抗器一発でしたが、変更後は47Ωに抵抗器を抱かせた100Ωの半固定抵抗器となりました。これにより、調整範囲が広がりました。下の回路図は変更後のものです。併せて上述の平ラグパターンも変更してあります。
初段をカスコード化するにはひとつ難問があります。もはやラグ板の端子に余裕がなく、カスコード回路を載せる場所などありません。・・・と思ったら、いい方法がありました。20Pのラグ板を2階建てにすればもう1枚増やせるではないですか。というわけで、アンプ部は2階建てになりました。ラグ端子はかなり余っています。画像は製作中のものなのでジャンパー線がまだありません。パターン図中に斜め矢印マークが何箇所かありますが、これは上下のラグ端子を貫通する線でつないでください。アースラインには負帰還信号が流れるので、貫通させないで上下個別にジャンパー線でつないでいます。スペーサは、下側10mm、上側が20mmを使っています。これでぎりぎりミニワッター汎用シャーシに収まります。注意点としては、1階にある470μF/50Vのアルミ電解コンデンサの背が高いので、横に寝かさないと2階に当たってしまいます。電源部は同じものを使っています。
よく見ていただくと20Pの平ラグ×2個である必要はなく15P×2個あれば足ります。ミニワッター汎用シャーシはあらかじめ20P平ラグ用の取り付け穴があるので本機では20P平ラグを使いましたが、別のシャーシを使う場合は15P平ラグ×2個で足ります。
本機の製作にチャレンジされる方が非常に多いので、部品頒布リストを作りました。部品頒布ページ:http://www.op316.com/tubes/buhin/buhin.htm (頒布のルールが書いてありますので必ずお読みください)
6N6Pではなく6DJ8を使った回路を教えよ、という問い合わせがたまにあるのですが、残念ながら6DJ8を使った回路定数はまだ存在しません。その理由は、6DJ8はμが高いために単純に球を入れ替えると過剰利得になってしまうので、全体の設計をやり直さなければならないからです。その時間的余裕はありませんのであしからず。できない話ではありませんので、興味がある方は是非自力にてチャレンジしてください。
高域側の帯域特性だけみると最初のバージョンは少々見劣りがするように思えますが、これで相当に良く仕上がっています。帯域感は下から上まで過不足なく伸びきっており、ピーク感はありません。また、2パターンの改良版も含めていずれも共通したトーンキャラクタと音場の奥行きがあります。これをもって完成といたします。ヘッドホン端子を追加するとシャーシ内の配線が相当に込み合いますから、詰め込み配線に慣れていない方にはおすすめしません。特に、2階建てにするとラグ板とヘッドホンジャックが接触すれすれになりますので、位置決めには慎重な設計が必要です。
本機は、本来の用途とは異なりますが、ものは試しに某スタジオのミキシングコンソール(DIGIDESIGN D-Command)のラインアンプとしてインサートしたところ、プロエンジニア諸氏から高い評価を得ました。回路として高いポテンシャルがあるようです。そこで、回路方式はそのままに利得0dBのラインバッファとして試作し現場で使ってもらうことになりました。また別のスタジオで試聴してもらったところ、ヘッドホンモニターとして使うことになりました。この回路方式は、今後の展開が面白いことになるかもです。