

komirinさんの、軽井沢きくわん舎製革装全段差動6AH4GTppアンプ。
シャーシに孔も開いていないのに、何故か熱くならない。

風邪のため、アンプだけの参加となったきとくさんの6CK4/6AH4GT兼用全段差動ppアンプ。
この角度から見ると、とてもバランス良く格好いい。
シャーシ上面のスイッチで、定電流特性を切り換えられる。

石田さんの全段差動直結6BQ5(3結)ppアンプ。
石田さんのプリ(前出)とこのメインの組み合わせだと、入力〜出力間の時定数はOPTだけとなる。
思わぬ不調ででなおしとなった。
石田氏曰く「家を出る時は調子良かったのに。でも、このアンプ、2日経つとバランス狂ってしまう。」とか。

kimcoさんの定電流回路ユニットをぺるけの全段差動6AH4GTpp(右側)に仕掛けているところ。
AC6.3Vが必要なので、6F6pp(左側)から巻き線を借用しているため、こんな変なことになった。

動作中の定電流回路ユニット付き全段差動6AH4GTppアンプ。
音のエッジがより鋭い音に変身する。


ユニットは2台あり、実験に使用したのは左側。
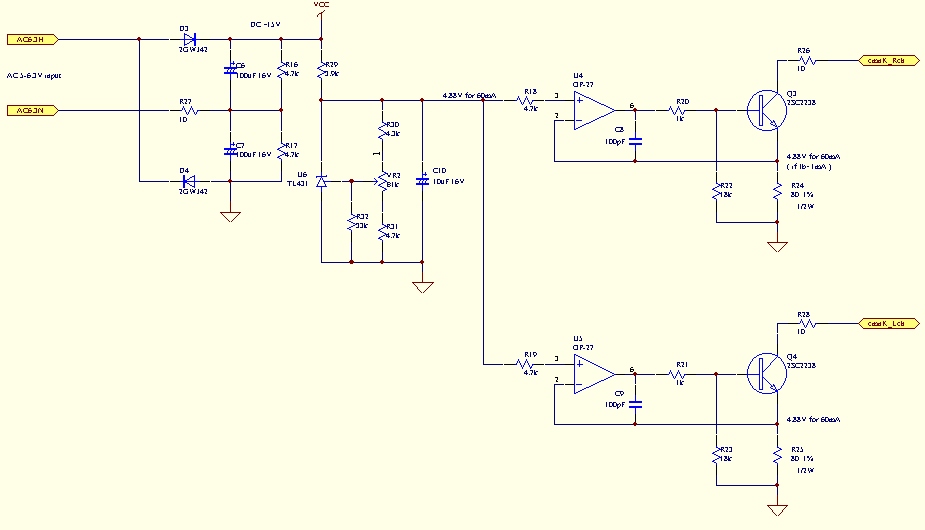
回路図は以下のとおり。

解説byぺるけ:
回路の左半分は電源回路で、AC5V〜6.3Vを倍電圧整流して15V前後の直流を作りだし、3.9kΩとTL431によって基準電圧4.88Vを得ています。定電流部は、OP27と2SC2238によるシンプルな構造で、2SC2238のエミッタ電圧は常に4.88Vになりますから、エミッタとアース間に入れる抵抗値によって定電流値が決定されます。たとえば、ここに80Ωを入れたとすると、4.88V÷80Ω=61mAとなります。この61mAというのは2SC2238のエミッタ電流ですから、コレクタ電流はhFE分だけ目減りして約60mAとなるわけです。